

You’ve got a funnel, but it’s not bringing in clients the way you hoped.
You’re posting, emailing, launching — but conversions stay low.
You’ve spent hours tweaking copy and design, yet something still feels off.
It’s not because your offer isn’t good enough — it’s because your funnel isn’t built to connect. Most people focus on how it looks, not how it leads.
And when your funnel doesn’t build trust fast enough, your audience slips away — quietly and consistently.
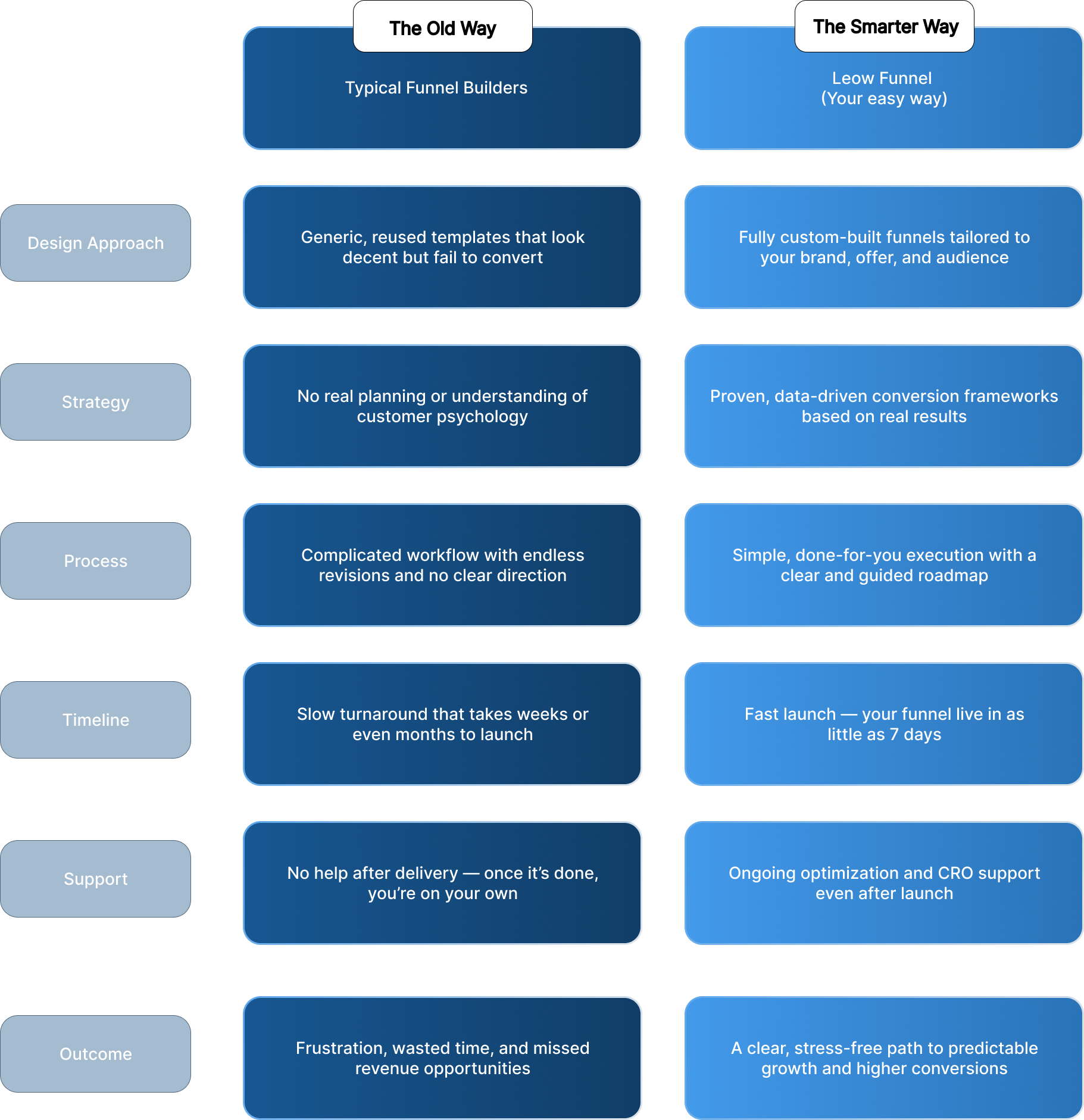
COMMON PROBLEM
Your funnel looks professional, but visitors scroll, hesitate, and leave without taking action.

Without clear data or direction, it’s hard to know what’s working, what’s broken, or what to improve next.


You’re stuck replying, following up, and managing leads by hand because nothing is properly automated.
What Do You Need
You don’t need more visitors. You don’t need another shiny tool. You need a funnel built the right way from the ground up.








I didn’t come from a marketing background. I used to work in logistics as a freight forwarder.
Back then, most of my work was manual — following up with clients, replying to the same questions, and making sure nothing slipped through the cracks. If you missed a follow-up, you could lose a deal.
That experience made me realize something: deals aren’t lost because people aren’t interested — they’re lost because there’s no clear process to move them forward.
That’s why I now focus on building simple conversion systems — funnels and automated follow-ups that help service businesses turn interest into real conversations, without constantly chasing leads.
A sales funnel is a structured journey that guides potential customers from discovering your brand to making a purchase. It helps you attract the right audience, nurture leads automatically, and consistently convert prospects into paying customers—saving time while increasing revenue.
This service is ideal for coaches, consultants, experts, service providers, and business owners who want to grow their income, build authority, and automate their lead generation and sales process.
I work with multiple funnel-building platforms such as GoHighLevel, ClickFunnels, AutomaticSales, and others. Based on your goals, budget, and business model, I’ll recommend and build on the platform that best fits your needs.
The timeline depends on the funnel’s complexity. A simple landing page or basic funnel typically takes about 5–7 days. Exact timelines are discussed during the consultation.
I offer unlimited revisions to ensure you’re fully satisfied. We’ll refine the design and functionality together until the final funnel aligns perfectly with your vision and business goals.
Yes. Once your funnel is live, I provide full walkthrough training on how to use, manage, and track its performance. You’ll also receive guidance on making updates and optimizing results.
Our packages start at $300, with final costs determined by the level of complexity and specialized features you need. Clients who provide testimonials are eligible for exclusive pricing discounts.
A 50% upfront deposit is required to begin the project, with the remaining 50% due upon completion.
Copyright © 2026 LeowFunnel. All Rights Reserved.